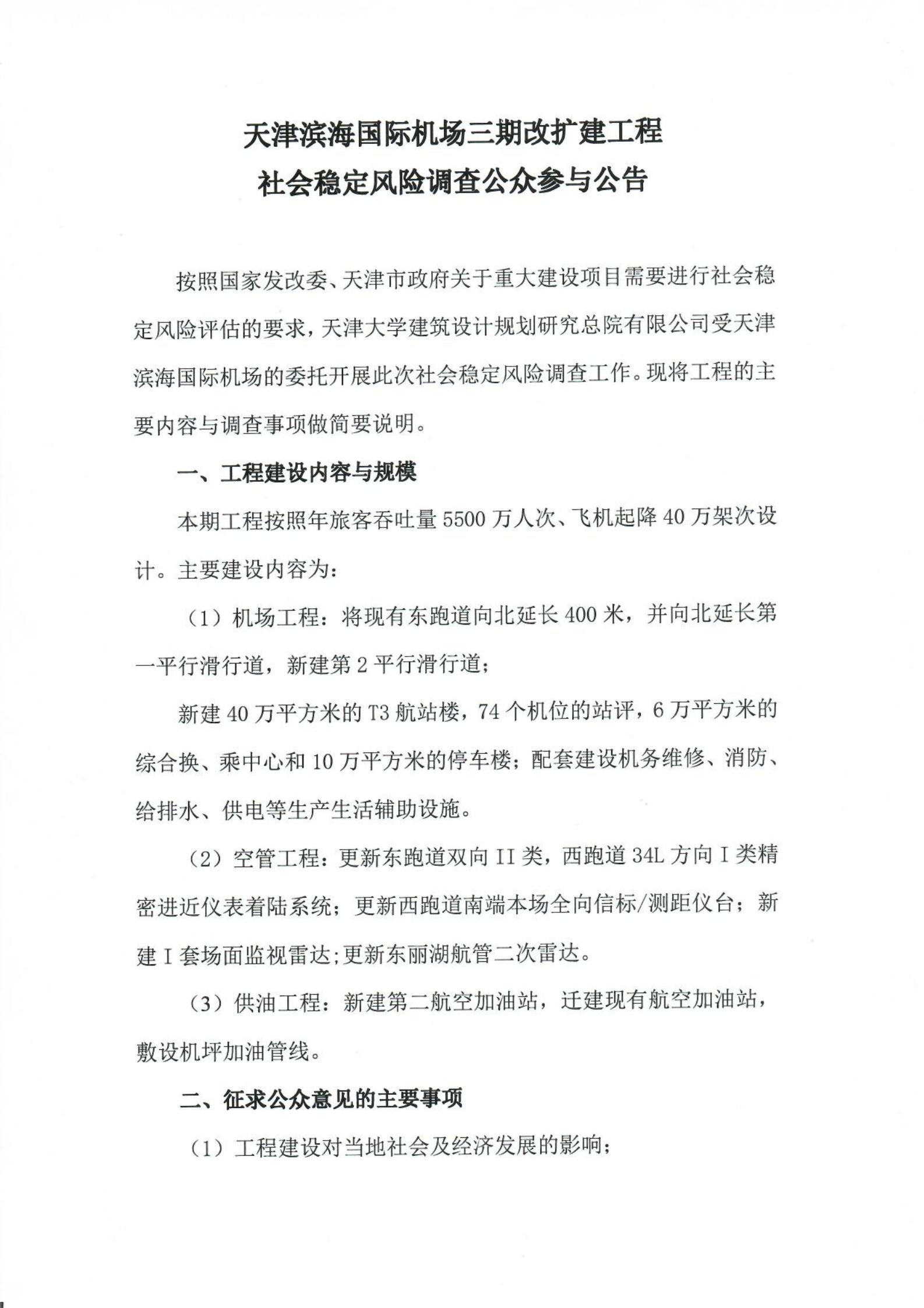
天津濱海機場三期改擴建工程社會穩定風險調查公眾參與公告
2020-12-23
相關新聞
2021-12-06
天大設計總院2022-2023年度供應商入圍遴選公告
2021-07-23
天大設計總院2021年度企業定制宣傳品遴選公告
2021-04-14
公開遴選公告
Previous
Next
抗疫行動 | 天大設計總院筑建“戰疫堡壘”
業務聯系/戰略合作
022-27404753
人才招聘
022-27409534
技術質量
022-27405845
業務郵箱
marketing@aatu.com.cn
招聘郵箱
aatu_hr@126.com
總院地址
天津市南開區鞍山西道192號
四川分公司
028-85623223 13752229826成都市雙流區雙江路二段國芯五街A8-3棟